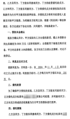
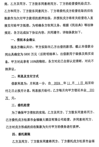
2022年,应吉林省松原市经济技术开发区管委会招商引资立项,装修位于经济技术开发区兴原街红都酒店11幢101楼房整栋大楼,打造松原市最大的洗浴中心水沐年华洗浴服务有限公司(以下简称水沐年华)。因财力不足,2023年,水沐年华公司与自然人盖某义经过协商,盖某义提供资产用于抵顶装修材料款及人工费。

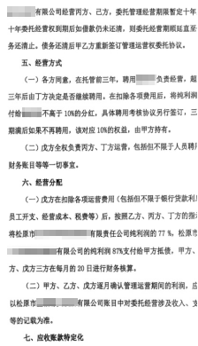
2024年10月8日,经王某尧与盖某义双方确认,共计借用资产5800万元,盖某义要求王某尧用水沐年华与松原市某母婴家政服务有限公司(以下简称某家政)用于抵押。并要求实际经营和控制水沐年华、某家政公司。双方约定经营利润77%用于偿还盖某义出借资产,13%支付王某尧作为利润分配,10%用于水沐年华经营管理者鲁某林的利润分配。





2024年12月份,水沐年华开业后,盖某义并未将水沐年华公司、某家政公司的银行账户作为日常经营账户,而是以其自己时控的某大酒店有限公司多名员工个人银行账户,作为收取水沐年华、某家政公司消费客人的银行账户。并且不公开账目实际经营情况,直至2025年7月,王某尧从未获得任何协议约定的收益。经查明:
盖某义私自将水沐年华公司款项及储值卡3190340元转到自己名下或指定的第三人(盖某义开给自己的储值卡通过某达集团名下的多个公司员工帮助售卖)。
盖某义向王某尧的出借资产5800万元不实,实际履约的不足4000万元资产,盖某义要求已以物(房屋,含在盖某义出借物中)抵债的供应商返还房屋,盖某义将已经以车辆抵债的车辆私自偷回(这个车辆王某尧已经支付给盖某义将近40万元,车辆价值25万元左右),也未向王某尧的债权人丛某风(实际车辆抵账人)返还欠款,丛某风仍然向王某尧索要欠款并给王某尧造成一笔债务即欠盖某义又欠第三人的纠纷当中(共计大约有2000万元左右)。由此可见盖某义是以虚构的5800万元资产的债权关系骗取王某尧签署水沐年华、禧月家政公司的委托经营权。
盖某义在2025年7月22日,以同意将水沐年华经营权交还给王某尧为由,要求王某尧、贲某平(水沐年华公司法定代表人)签订落款日期为2022年1月3日的股权分配《协议书》,约定盖某义的股权为20%由贲某平代持。同时,王某尧与盖某义起草《补充协议书》(主要内容为盖某义将水沐年华经营权交还给王某尧经营,王某尧每年支付500万元偿还盖某义出借的资产)。《协议书》、《补充协议书》在2025年7月22日本应一同签署,但盖令义当日诱骗王某尧、贲某平签署《协议书》后,拒绝签署《补充协议书》,并将《协议书》签字原件强行收走后,利用骗取的《协议书》中的股东身份,到松原市宁江区公安分局经侦大队王某飞(副大队长)进行报案控告王某尧,妄图通过刑事手段来达到将水沐年华、某家政公司占为己有的最终侵占目的。
强迫进行洗浴交接、骗取水沐年华、红都酒店的公章后,盖某义拒不返还、拒不使用水沐年华、某家政公司的公户收款,亦不将其经营收入入账、拒不进行水沐年华、某家政公司的财务核算,亦不按照约定分配收益,亦不按约定交由鲁某林经营管理而是由其盖某义全权经营管理。
对此,王某尧要求与盖某义解除委托管理的关系,返还水沐年华(创业大街521号)、某家政公司(镜湖南路666号),盖某义拒绝归还,并且限制王某尧进入到水沐年华。2025年7月26日,盖某义多次以某大酒店公司的名义到消防部门办理消防许可证、市场监督管理局办理食品安全许可证、卫生局办理公共卫生许可证(已办理成功)等,并以某大酒店公司作为经营主体,“鸠占鹊巢”的方式非法占有水沐年华及某家政公司。(截止今日2026年1月13日,禧月家政公司仍然在盖某义经营收款所得收入全部被盖某义归为己有。





2026年1月6日,盖某义更换水沐年华牌匾更名为“星河汇”洗浴强行开业。“星河汇”洗浴没有办理特种行业许可证、食品经营许可证、公共卫生许可证、电梯使用证、消防许可证等等,属于无证经营、非法经营,存在安全隐患,实际已经非法占有。王某尧已经向多个相关政府部门反映情况,截止2026年1月13日,没有任何一个部门进行处置,所有回复均正在处理中。相互推诿,相关部门涉嫌包庇、不作为,盖某义的行为已触犯法律涉嫌构成合同诈骗罪或侵占罪。
2025年8月22日下午,王某尧携带关于盖某义所有涉嫌犯罪资料到宁江区公安分局经侦大队报案,由某队长王某飞接待并收取全部案件资料,但未做任何笔录和收取资料的手续。
王某飞在未看报案之前,就告知王某尧“盖某义今天上午来报案了,报案告你。你们之间啥事我都知道,盖某义跟你是合伙投资的关系,他给水沐年华公司投资了”。王某尧向王某飞解释,盖某义没有向水沐年华公司投资,盖某义是向王某尧出借5800万元的货币、物品和第三方债权转移,并向王某飞提供了王某尧和盖某义间的5800万元的借款凭证。王某飞看到相关报案材料后,以该案是民事纠纷为由,口头告知拒绝受理且未出具任何书面文书,收走了全部报案材料。王某飞问王某尧:“你是啥意思?你是想整死他(盖某义),还是就想要回你的东西?”王某尧回复说:“1.8亿的资产被别人霸占了,我就想求个公平公正”。
根据《公安机关办理刑事案件程序规定》的第一百六十九条的规定,公安机关对于公民报案、控告的,都应当立即接受,问明情况,并制作笔录,经核对无误后,由控告人签名、捺指印。必要时,应当对接受过程录音录像”。第一百七十条规定,公安机关对控告人提供的有关证据材料等应当登记,制作接受证据材料清单,由控告人签名,并妥善保管。必要时,应当拍照或者录音录像。王某飞即不制作笔录,并且收取全部案件资料后,也未登记和制作清单,也未出具书面不予受理告知书,属于违规办案和严重不作为的行为。
2025年8月24日,王某飞受理了盖某义的报案,并向盖某义控告的人员采取调查取证。王某飞的父亲王某英与盖某义具有极为亲密的关系,双方不仅是多年的好友,在我与盖某义未发生矛盾前,盖某义与王某英经常聚餐喝酒,王某尧参加过一次。王某飞知晓其父亲与盖某义的关系,但未申请回避。
根据《公安机关办理刑事案件程序规定》第三十二条的规定“ 公安机关负责人、侦查人员有下列情形之一的,应当自行提出回避申请,没有自行提出回避申请的,应当责令其回避,当事人及其法定代理人也有权要求他们回避:(一)是本案的当事人或者是当事人的近亲属的;(二)本人或者他的近亲属和本案有利害关系的;(三)担任过本案的证人、鉴定人、辩护人、诉讼代理人的;(四)与本案当事人有其他关系,可能影响公正处理案件的。
王某飞存在回避的情形,但隐瞒了与盖某义的特殊关系,未申请回避,反而主动办理盖某义的报案。

王某飞以王某尧和盖某义之间属于民事纠纷为由,拒绝接受王某尧报案,并告知王某尧到法院提请诉讼解决,反而受理了盖某义的报案,属于同案不同待遇,涉嫌违规利用刑事侦查手段为民事纠纷收集证据。
王某尧交给王某飞的材料中,有水沐年华员工的《微信聊天记录》,作为盖某义掌控水沐年华和支配财务转账的证据,在王某尧报案之后,盖某义要求水沐年华员工交出手机,否则不予发放工资。盖某义是如何获悉王某尧提交的资料内容?
2025年10月9日,王某尧主动配合王某飞去宁江区经侦大队做询问笔录,在经侦大队办案区做笔录时,王某飞多次提到领导(宁江区副区长兼公安局局长王某会)给的压力很大,不是他的原因针对我办案,他也没有办法。在询问过程中拿出来一份审计报告,据他说是由经侦大队委托的第三方审计公司(****会计师事务所有限责任公司)提供的审计报告。报告的日期是2025年9月,(立案日期为2025年10月9日),审计报告的内容日期为2022年9月至2025年5月。水沐年华是2025年7月30日被盖某义、盖某臣兄弟二人以强制的手段停业,王某尧已经明确提出质疑,审计报告中的财务内容证据来源涉嫌虚假、捏造,有多笔的财务改动与实际账科目严重不符。
2024年10月,水沐年华的所有账目都被盖某义的二哥盖某臣强制派会计团队拿到盖某臣控制的**集团进行审计查账,之后王某尧对水沐年华的财务已经完全脱离掌控,所有财务原件都被盖某义、盖某臣兄弟二人抢走的基础上被进行大量改动,用非法手段篡改财务科目捏造账目诬陷王某尧。
2025年10月9日,王某尧以《职务侵占罪》立案,王某尧连夜送进松原市看守所进行羁押直至2025年10月24日检察院以证据不足、不予批捕。

2025年10月15日,王某飞在松原市看守所提审王某尧时,说:“你不要恨我,我也没有那么大能量能把你送进来,所有部门都是我们王某长协调的,所有的新证据我来找你核实也是王某长给我们领导送来以后才到我手里的,人家老盖家找的我们王区长,我就是个办事的,你恨我有啥用!”(这个已经申请松原市公安局督查调取录像查实)。王某飞已经明确知晓王某尧与盖某义之间的债权债务关系的基础上,仍然利用职务之便帮助盖某义,强行使用刑事手段插手民事经济纠纷,并在做笔录当天进行立案侦查把王某尧作为犯罪嫌疑人送至看守所进行羁押。王某尧被羁押后,盖某义私下通过多人找贲某平想要达成和解(要求所有债务王某尧承担,每个月盖某义给王某尧一万元左右费用),并扬言不和解就让王某尧在里面出不来,这样的和解简直是闻所未闻,意图空手套白狼,仅仅就其所付的实际不足4000万元资产就要将价值近2亿元的资产据为己有,典型的利用刑事手段达到其强迫交易的目的(已经有许多涉黑涉恶案件的判例作为参考)。
王某会与盖某臣、盖某义兄弟二人关系非凡。在王某尧装修期间盖某义曾经卖给王某尧一套位于松原市奥林匹克花园某幢某号和奥林匹克花园某幢某车库(5800万元借款协议中有)产权登记人:王某强、刘某艳。盖某义明确告诉王某尧这是区长王某会的房子,卖给王某尧150万元(实际市场价格100万元左右),并且房屋过户后,盖某义找过王某尧说:这套房子领导怕出问题,要求拿回来无论付出多大代价。此房抵账给大理石施工队后,因买房人入住且怀孕马上生产没有实现产权交割。王某会与盖氏兄弟涉嫌权钱交易,为盖氏兄弟充当保护伞,王某飞在办案过程中多次承认过受到王某会施压、打招呼等强行要求各部门相关人员配合王某飞强行把王某尧“扔进去”。
2025年8月22日王某尧去宁江分局经侦大队报案控告盖某义涉嫌合同诈骗,至今2026年1月12日一直不给受理并且不给不予受案回执。再次期间王某尧一直向12389、省委办公厅、松原市纪委、松原市公安局督察大队反映这个情况,无果。严重违反公安部三令五申要求的“三个当场”制度,不作为、渎职、同案不同权、办理人情案。
王某飞在受理盖某义的案件过程中存在扩大侦查范围的行为。很多与案件无关的事情及人员都被王某飞找来询问和侦查,并且在一个罪名不够证据的情况下立刻寻找下一个罪名,意图达到给王某尧判刑为目的已经毫无底线的扩大侦查范围。甚至不惜通过审计公司采用的不明来源证据(审计水沐年华公司财务报告竟然不是水沐年华的拥有者提供)作为执法依据,捏造事实诬陷王某尧。




作为开发区管委会招商引资企业,在与盖某义的经济纠纷中一直长期受到刑事手段的干预,并且涉及盖氏兄弟所控制的某达集团长期以来都与很多领导有密切往来的情况下,一直被重点“关照”。甚至受到捏造事实、伪造证据、人情案、等等的不平等对待,没有办法正常经营。王某尧投资将近2亿元的项目,被盖氏兄弟霸占后拒不归还,索要无果后还要遭受牢狱之灾,达到“叫天天不灵叫地地不应”地步。难道松原市属于法外之地?
对于此事件进展,本网将持续关注。
上一篇:
浙江台州市民陈卫清实名举报办案法官 请求彻查维护司法公正
下一篇:
哈尔滨阿城区平山镇北川村存在多人套取大豆种植补贴

暂无相关评论!